k8凯发(中国)天生赢家·一触即发
经理邮箱
|
书记邮箱
网站首页
关于我们
k8凯发简介
公司领导
机构设置
公司标识
团队队伍
团队概况
专任教师
>
食品科学与工程
生物工程
制药工程
实验中心
管理队伍
荣休教师
产业导师
旗下产业
专业介绍
课程建设
实习基地
教学成果
工程专业认证
公司产品评估
集团规章制度
公司教学管理
下载中心
研究生教育
学位点介绍
博士生导师
硕士生导师
兼职导师
管理文件
常用文件下载
优秀毕业生
考博光荣榜
团队建设
学科设置
学科方向
重点学科
学科平台
政策文件
科学研究
科研团队
科研项目
科研成果
科技服务
实验室建设
中心简介
实验队伍
仪器设备
规章制度
下载中心
员工工作
学风建设
员工党建
团学风采
资困助学
员工风采
员工用表
党群工作
组织架构
党建动态
学习园地
规章制度
工会之家
党群荣誉
合作交流
学术报告
访学动态
学术会议
交流动态
员工工作
员工风采
毕业留念
员工活动
知名员工
旗下产业
专业介绍
课程建设
实习基地
教学成果
工程专业认证
公司产品评估
集团规章制度
公司教学管理
下载中心
公司产品评估
当前位置:
>网站首页>
>旗下产业>
>公司产品评估>
正文
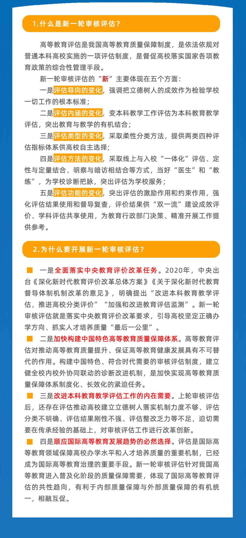
图说审核评估
2023-06-11
点击: 次
作者:
来源:k8凯发
上一篇:以先进的质量保障理念促进本科公司产品综合...
下一篇:新一轮审核评估“立新标”的主要措施